一、活动背景
全国周培源大学生力学竞赛是教育部高等学校力学教学指导委员会力学基础课程教学指导分委员会、中国力学学会和周培源基金会共同主办,中国力学学会教育、科普工作委员会、各省(市)、自治区力学学会与一所高校协办,并委托《力学与实践》编委会承办的一项国家级赛事。周培源力学竞赛训练营旨在为参赛学生提供系统的力学知识培训和实践机会,提升竞赛水平,培养力学领域的优秀人才。
二、活动目的
本次训练营培训帮助参赛学生系统复习力学知识,掌握竞赛题型和解题技巧,提升参赛学生的整体水平。训练营优秀选手将会获得必赢3003no1线路检测中心力学之光训练营优秀学员称号,并有机会参加2025年第十五届全国周培源大学生力学竞赛。
三、活动时间
2025年3月1日至2025年5月18日
四、参与对象
全体在校学生
五、训练师资
杨凤,副教授,中国力学学会会员,江西省力学学会常务理事,主要从事固体力学、土木工程、智能建造等方面的教学科研工作,历年来,指导学生参加全国周培源力学竞赛获得省一等奖10项,二等奖30余项、三等奖若干;
鲁红权:讲师,主要从事材料力学、理论力学,工程力学、建筑力学教学和材料纳微观力学性能和机理的研究。自2015年开始连续指导学生参加5届全国周培源大学生力学竞赛,负责组织必赢3003no1线路检测中心参赛选拔以及带队,获得省一等奖1项,二等奖10项,三等奖若干。
刘勇兵:讲师,主要从事工程力学、结构力学、结构计算与设计等教学工作,历年来指导学生参加力学、大学生结构设计等竞赛,获省级二等奖1项,三等奖5项。
江海兵:副教授,主要从事材料力学、机械工程等方面的教学科研工作,历年来,指导参加各类学科竞赛,获得国家级、省级A类学科竞赛一等奖4项,二、三等奖10余项。
马瑞:讲师,主要从事计算力学、结构力学、复合材料力学理论研究,工程力学课程老师,指导学生获省级竞赛三等奖2项。
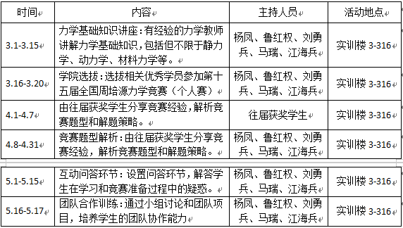
六、活动内容

七、大赛负责人
杨凤 18979124180 38089@qzc.edu.cn
八、联系方式
联系人: 王坤 13552155420
九、报名相关事宜
1.报名费用:无报名费
2.报名方式:有意向报名的同学,加入钉钉群(图1 为钉钉群二维码),并在线填写附件1报名表,后续通知将在群内发布,不再另行通知。
3.其它事项可咨询杨凤老师,办公地点:3号实验楼310,联系电话:18979124180。

图1 钉钉群二维码







浙公网安备33080202000121号